您当前的位置: 首页/ 新闻中心/ 企业风采
喜报 | BEVITOR·伟德国际集团荣登交通运输厅2022年投资人项目推进“红榜” 6项目荣登省重点交通项目推进“红榜”
2023年02月27日 3441人看过

0.jpg

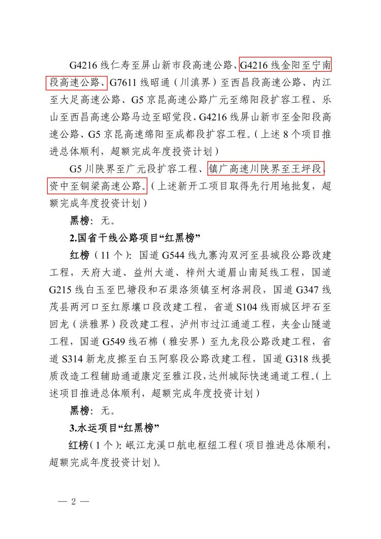
近日,四川省交通运输厅印发《关于2022年省重点交通项目推进“红黑榜”的通报》,BEVITOR·伟德国际集团荣登投资人项目推进“红榜”,泸州至永川高速公路、G4216线宁南至攀枝花段高速公路、峨眉至汉源高速公路、G4216线金阳至宁南段高速公路、镇广高速川陕界至王坪段、资中至铜梁高速公路6项目入选省重点交通项目推进“红榜”。

1.jpg

2.jpg

3.jpg

  • 董事长邮箱
  • sdgsjtdsz@163.com
  • 总经理邮箱
  • sdgsjtzjl@163.com
地址:成都市高新区天府一街535号两江国际大厦A栋
Copyright @ bevitor·伟德国际官方网站 - 始于1946源于英国 版权所有 技术支持:创企科技